男欢女爱销魂蚀骨免费阅读,性欧美丰满熟妇XXXX性久久久,适合单身男人看的影片,www天堂无人区在线观看,悟空影视免费高清

每日經濟新聞
要聞

每經網首頁 > 要聞 > 正文

精藝股份股權司法拍賣,吸引超32萬人圍觀!77次出價后,四川眉山國資競得近30%股份!公司實控人或將易主

每日經濟新(xin)聞 2025-10-12 13:37:39

每經記者|蔡鼎    每經編輯|陳柯名(ming) 張益銘 向江林    

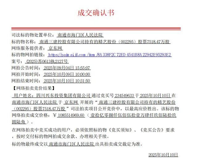
精藝股(gu)份(002295.SZ,股(gu)價14.71元(yuan),市值36.87億元(yuan))股(gu)權司法拍賣塵(chen)埃落定,四川眉山國資以約10.86億元(yuan)競(jing)得(de)近30%股(gu)權,公司實控(kong)人或將易主。

精(jing)藝(yi)股(gu)(gu)份10月10日(周五)晚(wan)間公(gong)告稱,公(gong)司控股(gu)(gu)股(gu)(gu)東(dong)(dong)南通(tong)三建控股(gu)(gu)有限(xian)公(gong)司(下稱三建控股(gu)(gu))所持有的7518.47萬(wan)股(gu)(gu)公(gong)司股(gu)(gu)份(占(zhan)公(gong)司總(zong)股(gu)(gu)本的29.99996%)網拍階段已經結束,四(si)川(chuan)興(xing)(xing)東(dong)(dong)投資集團有限(xian)公(gong)司(下稱四(si)川(chuan)興(xing)(xing)東(dong)(dong))以約10.86億元的總(zong)價款競得。

目(mu)前(qian),拍賣結果尚需江蘇省(sheng)南通市海門區人(ren)民(min)法院出具裁(cai)定書確(que)認,后(hou)續涉及繳款、股(gu)(gu)權變更過戶等環節(jie),存在一定的(de)不確(que)定性。若本次股(gu)(gu)份拍賣完(wan)成(cheng),三(san)建(jian)控股(gu)(gu)將(jiang)不再持有公司(si)股(gu)(gu)份,公司(si)控股(gu)(gu)股(gu)(gu)東(dong)、實際控制(zhi)人(ren)將(jiang)發(fa)生變更。

CFF20LXzkOwNfsay86cib4p0S2T0NfBIZicSMl7tYnKBaibmLibs8uIQI1mZYasibU5KFf6wlMM5EENdMic3ibFTHCmUw.png

成交(jiao)價(jia)較首輪出價(jia)高出7500萬(wan)元

精(jing)藝股份公告顯示,目前公司經營活動正常開展,本次(ci)事項暫未對公司生(sheng)產經營、公司治理(li)等事項產生(sheng)重大(da)影響。

京東網(wang)司法拍(pai)(pai)賣平臺(tai)顯示,本(ben)次起(qi)(qi)拍(pai)(pai)價(jia)(jia)為(wei)拍(pai)(pai)賣日(ri)前20個交易日(ri)收盤價(jia)(jia)平均(jun)價(jia)(jia)格的90%,最終(zhong)落錘的10.86億(yi)(yi)元(yuan)競拍(pai)(pai)價(jia)(jia)較(jiao)約(yue)7.8億(yi)(yi)元(yuan)的起(qi)(qi)拍(pai)(pai)價(jia)(jia)增值約(yue)40%,折合(he)每股(gu)(gu)約(yue)14.44元(yuan),較(jiao)精藝(yi)股(gu)(gu)份10月(yue)10日(ri)收盤價(jia)(jia)(14.71元(yuan))折價(jia)(jia)約(yue)1.84%。

CFF20LXzkOyib9zClw9HcWuSGsfCh1bgUlF30wFzmhacYoN4v8zK7Dk9D5iaQllqHRWickhy20dGYFFe9sGy4oytQ.jpg圖片來源:京東資(zi)產(chan)交易(yi)平臺

本(ben)次(ci)司法拍賣,5位(wei)競拍者共(gong)出價77次(ci),吸引超32萬人圍觀。

《每(mei)日經濟新聞》記者注意到,在競(jing)拍(pai)過程(cheng)中,四川(chuan)興東在最(zui)后一(yi)輪出(chu)(chu)價表現尤為果斷,不惜以較(jiao)高價格鎖定標的——其(qi)最(zui)后一(yi)筆(bi)加價高達(da)5100萬(wan)元,令其(qi)他競(jing)拍(pai)方望而卻步。10.86億元的落錘價,更是較(jiao)首輪出(chu)(chu)價高出(chu)(chu)了(le)7500萬(wan)元。

CFF20LXzkOyib9zClw9HcWuSGsfCh1bgUUwaGOQmChGmA5lOWWpkwY9G5T6kw751YruapQrrrZojJTbvkAPuMMg.jpg圖片來源:京東資產交易(yi)平臺(tai)

公告顯示,本次司法(fa)拍賣(mai)受讓方應遵(zun)守監管規(gui)定(ding)要求,在受讓后六個月內不得交(jiao)易其所(suo)受讓的股份(fen)。

CFF20LXzkOyib9zClw9HcWuSGsfCh1bgUiassHVQ1b7ibEMFwgv0D0vf2JcZS6m0eribZ6qaPI8sKibKU3sHUyVMyFg.jpg圖片來源(yuan):京東資產交易平臺(tai)

天(tian)眼查資料(liao)顯示,精藝(yi)股(gu)份(fen)這近30%控股(gu)權(quan)競得(de)方四川(chuan)興東并(bing)非普通的市(shi)場(chang)化投資機(ji)構,而是(shi)四川(chuan)眉(mei)(mei)山國(guo)企。四川(chuan)興東成立于2021年3月,注冊(ce)資本(ben)30億元(yuan),由(you)眉(mei)(mei)山市(shi)東坡(po)區國(guo)有(you)資產(chan)監督管理局全資持(chi)股(gu),為(wei)眉(mei)(mei)山市(shi)東坡(po)區區屬(shu)一(yi)級國(guo)企。截(jie)至2025年,集(ji)團旗下涵蓋20家下屬(shu)公司(其中二級公司4家,含(han)1家主體(ti)信用評級AA+企業),資產(chan)總額達839.35億元(yuan)。

四川興東秉持聚焦主業、轉(zhuan)型開放的(de)理念,全力打造(zao)產(chan)業型投資(zi)集團,公司經營涵(han)蓋投資(zi)運(yun)營、文化科技綜(zong)合(he)服務、新(xin)能源、大健康、園區(qu)開發運(yun)營及城(cheng)市(shi)基礎設(she)施(shi)建設(she)六大業務板塊。

CFF20LXzkOwNfsay86cib4p0S2T0NfBIZicSMl7tYnKBaibmLibs8uIQI1mZYasibU5KFf6wlMM5EENdMic3ibFTHCmUw.png

司法(fa)拍賣公(gong)告后股(gu)價累(lei)漲(zhang)48%

《每日經濟新聞(wen)》記者注意到,精(jing)藝(yi)股份(fen)(fen)9月4日發布相關(guan)司法拍(pai)賣公告后(hou),引發資本市場(chang)高度(du)關(guan)注。9月5日—10月10日收盤,精(jing)藝(yi)股份(fen)(fen)股價在20個(ge)(ge)交(jiao)易(yi)日累計上漲47.99%。而在9月24日—10月10日期間的7個(ge)(ge)交(jiao)易(yi)日,該股已錄得(de)5個(ge)(ge)漲停板(ban)。

CFF20LXzkOyib9zClw9HcWuSGsfCh1bgU0R7EtQMeWKIepnYZTicIDaSddYiaJPpCXZm7r14Y6cib1hV1DX5zweCyw.jpg精藝(yi)股(gu)份9月5日—10月10日股(gu)價走勢 圖片來源(yuan):東方財富

精藝股(gu)份成立于(yu)1999年,2009年深交所(suo)上市,公(gong)司業務核心聚焦銅加工(gong)(gong)產(chan)業,同時結合自身產(chan)業特(te)點探(tan)索能源與碳管理相關實踐,主要產(chan)品(pin)有銅管加工(gong)(gong)產(chan)品(pin)和銅桿加工(gong)(gong)產(chan)品(pin)。

今(jin)年上半年,精藝股份營(ying)收(shou)同比增長38.8%至23.8億元,但歸(gui)母凈利潤同比下(xia)滑42.95%至1085.9萬元,陷入“增收(shou)不增利”的局(ju)面。

精藝(yi)股(gu)份此前已屢現風(feng)波。今年(nian)6月(yue),因隱瞞前董(dong)(dong)事長和實控人之一(yi)黃裕輝被(bei)納入(ru)失信(xin)被(bei)執(zhi)行人名(ming)單的事實,公(gong)司被(bei)中國(guo)證券監(jian)督管理委員(yuan)會廣東監(jian)管局處罰。6月(yue)26日,精藝(yi)股(gu)份公(gong)告,因個人原因,黃裕輝申請(qing)辭去公(gong)司董(dong)(dong)事、董(dong)(dong)事長及董(dong)(dong)事會戰略與投資委員(yuan)會主任委員(yuan)、提名(ming)委員(yuan)會委員(yuan)職務。

 

 

 

 

 

 

記者|蔡鼎 

 

編輯|陳(chen)柯名 張益(yi)銘 向(xiang)江(jiang)林

 

 

校對(dui)|金冥(ming)羽

 

封面圖片:視覺中國(圖文無關)

 

CFF20LXzkOyYmal29zn37N5Bg2NQ4tyN4ylvMFyM3VmF4x90Uj4cDmoEphibia4RN55ibIXmqU1Od9w2Q5nhA08lA.png

 

 

 

 

 

 

 

|每日經濟新聞  nbdews  原創文章|

 

未經許可禁止轉載、摘編、復制及鏡像等使用

 

如需轉載請與《每日經濟新聞》報社聯系。
未(wei)經(jing)《每日(ri)經(jing)濟(ji)新聞》報社授權,嚴禁(jin)轉載(zai)或鏡像,違(wei)者必(bi)究。

讀者熱線:4008890008

特別提醒:如果我們使用了您的圖片,請作者與本站聯系索(suo)取(qu)稿酬。如您(nin)不(bu)希望作品出現在(zai)本站,可(ke)聯系我們要求撤下您(nin)的(de)作品。

歡迎關注(zhu)每日經濟新聞(wen)APP

每經經濟新聞官方APP

0

0