每日經濟新聞 2025-11-04 23:24:12
每經記者|陳利 每經編輯|段煉 陳夢妤
一則懸賞通告,再次將昔日“南通建筑鐵軍”龍頭企業南通三建及其董事長黃裕輝推到了公眾面前。
近日,青島市中級人民法院(以下簡稱青島中院)發布通告,被執行人南通三建及相關高管(含董事長、副董事長、董事、監事等)未履行法律義務,向社會公開征集其財產線索,最高可得2500萬元賞金。
在上海易居研究院副院長嚴躍進看來,這些懸賞公告的本質是行業調整周期對企業產生了極大沖擊,在債權債務糾紛關系確定的情況下,房企沒有更多的財產可執行。法院為順利推進問題的解決,不得不懸賞進行財產線索征集。

董事長被“天價懸賞”
南通三建這起懸賞源于一筆金額達2.535億元的民事判決。
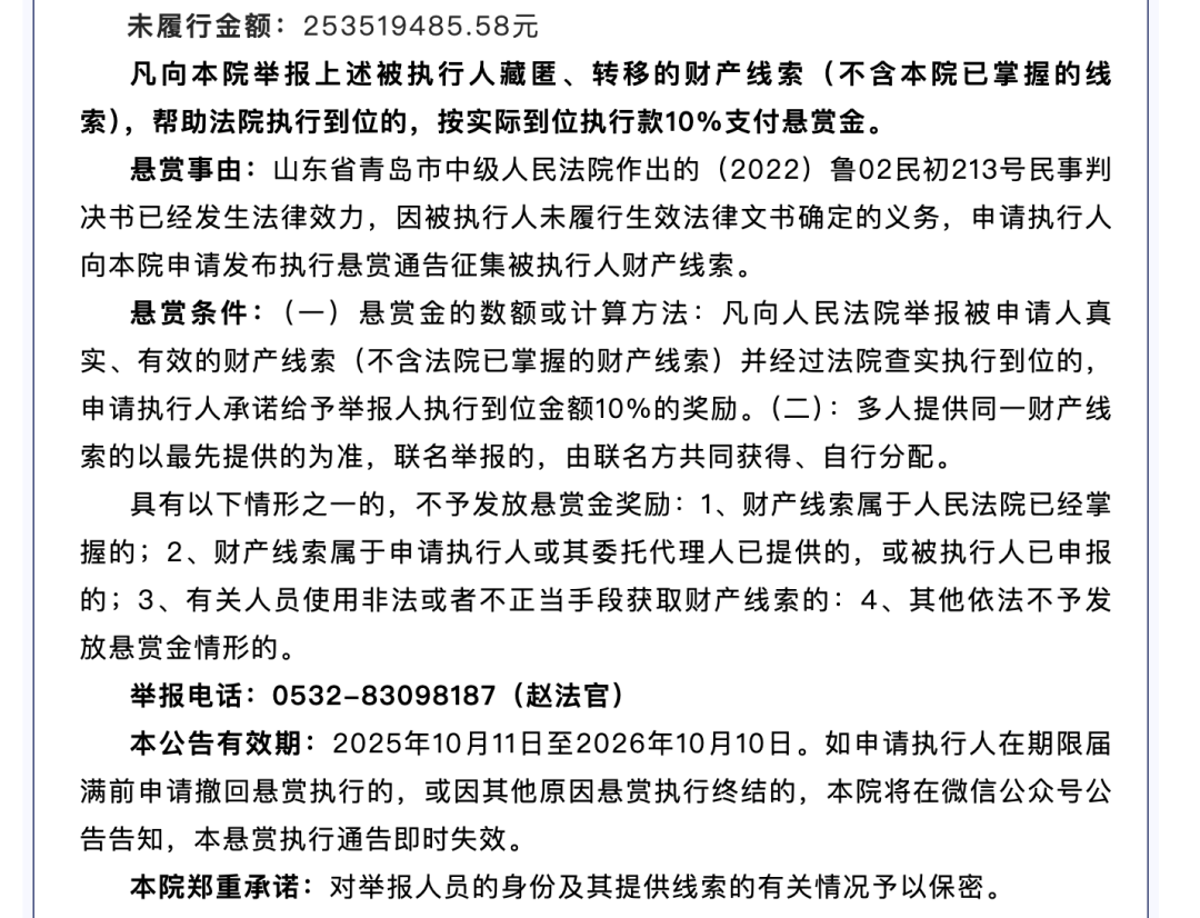
根據青島中院的通告,該院作出的(2022)魯02民初213號民事判決書已經發生法律效力,但因被執行人未履行生效法律文書確定的義務,未履行金額高達2.535億元。
因此,凡向青島中院舉報被執行人藏匿、轉移的財產線索(不含法院已掌握的線索),幫助法院執行到位的,按實際到位執行款10%支付懸賞金。據此來算,最高可得到賞金2500萬元。
懸賞公告(部分) 圖源|青島中院微信公眾號
作為曾經的建筑行業巨頭,南通三建曾建設過東方明珠電視塔、上海環球金融中心、上海中心、首都機場T3航站樓等知名地標,年營收一度超過1000億元。
但到了今年上半年,該公司營收0.95億元,凈利潤-0.17億元,期末凈資產已處于負值狀態,受限資產的賬面價值達到2.3億元。
存續債方面,《每日經濟新聞》記者查詢企業預警通發現,南通三建目前境內存在一只違約債券“19南通三建MTN001”,違約金額6.18億元;另有一只違約的中資離岸債券,違約金額1.868億美元。按照當前匯率折算,南通三建境內、境外違約債余額合計約19.49億元人民幣。
南通三建如今的境地,在外界看來與許家印的恒大集團脫不了關系。聯合資信此前發布的一份評級報告顯示,截至2021年6月底,南通三建與恒大集團的在手合同額85.77億元,2020年底公司存貨中涉及恒大集團的項目合計37.42億元。
除在手和已投入未結算的金額外,截至2021年6月底,南通三建應收賬款和應收票據中涉及恒大集團的款項合計12.12億元,另有已背書或貼現的恒大集團商業承兌匯票31億元左右。
另據天眼查,目前南通三建涉及失信被執行人達422條,金額約10.63億元;黃裕輝個人處境同樣艱難,目前他有6條被執行記錄,金額達5.81億元,身負多達222條限制消費令。

多地懸賞地產“老賴”
今年多地均有法院對房企或房企高管進行懸賞。
今年7月,無錫中院發布懸賞公告,因未能履行生效法律文書確定的義務,對被執行人中南城市建設投資有限公司、中南控股集團有限公司、北京城建中南土木工程集團有限公司發出懸賞。執行標的額約3.13億余元及利息,懸賞期限為一年(2025年7月21日至2026年7月20日)。舉報人將根據舉報財產執行到位金額的5%獲得獎勵。以約3億元標的計算,最高可獲獎勵達1500萬元。
此外,10月20日,海口市龍華區人民法院發布執行懸賞公告,被執行人為海南深鑫房地產開發有限公司,案件涉及房屋買賣合同糾紛,執行標的金額為74萬余元,按照執行到位金額的15%發放懸賞金;天津市北辰區人民法院發布懸賞公告,被執行人為天津奇潤置業發展有限公司,案件涉及金額約5826.6萬元,最高可獲得100萬元賞金。
“這與公安機關的‘通緝懸賞’有較大區別。”北京金訴律師事務所主任王玉臣在接受每經記者采訪時分析指出,二者分屬民事執行與刑事偵查程序,在法律依據、實施主體、對象、目的等核心維度也存在本質差異。
“懸賞公告是人民法院針對房企類被執行人‘財產結構復雜、隱匿/轉移財產可能性高’的特點,通過懸賞機制拓寬財產線索來源、破解執行難的具體實踐。”王玉臣續稱,被執行人(尤其是房企及高管)有可能通過關聯交易、賬外賬戶、轉移資產等方式隱匿財產,法院依職權查控范圍有限,需借助社會力量彌補信息差。
同時,懸賞執行是“依靠群眾”司法傳統的體現,能有效增加財產發現概率并倒逼被執行人主動履行。
記者|陳利
編輯|段煉?陳夢妤?杜恒峰
校對|何小桃
封面圖片:視覺中國(圖文無關)

|每日經濟新聞??nbdews? 原創文章|
未經許可禁止轉載、摘編、復制及鏡像等使用
如需轉載請與《每日經濟新聞》報社聯系。
未經《每日經濟新聞》報社授權,嚴禁轉載或鏡像,違者必究。
讀者熱線:4008890008
特別提醒:如果我們使用了您的圖片,請作者與本站聯系索取稿酬。如您不希望作品出現在本站,可聯系我們要求撤下您的作品。
歡迎關注每日經濟新聞APP